

#include<p18cxxx.h>
#include<delays.h>
#include<string.h>
#pragma config OSC=RC
#pragma config WDT=OFF
#pragma config LVP=OFF
#pragma config BOR=OFF
#pragma config MCLRE=OFF
#define LCD PORTB
#define RS PORTBbits.RB5
#define E PORTBbits.RB4
rom far char str1[]="I am PIC18F1320!";
rom far char str2[]="How are you?";
rom far char str3[]="It works!";
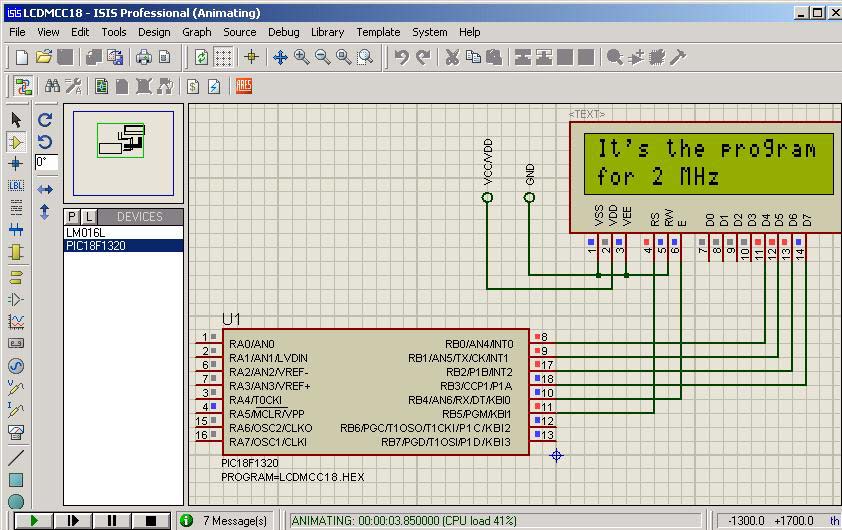
rom far char str4[]="It's the program";
rom far char str5[]="for 2 MHz";
char buf[16];
#pragma code
void SendLCDdata(char data,char rs)
{
LCD=(data>>4)&0x0f;
RS=rs;
E=1;
Nop();
E=0;
Delay10TCYx(2);
LCD=data&0x0f;
RS=rs;
E=1;
Nop();
E=0;
Delay10TCYx(2);
}
void SendLCDnibble(char nibble,char rs)
{
LCD=nibble&0x0f;
RS=rs;
E=1;
Nop();
E=0;
Delay10TCYx(2);
}
void CLR(void)
{
SendLCDdata(1,0);
Delay1KTCYx(1);
}
void InitLCD(void)
{
Delay1KTCYx(10);
SendLCDnibble(3,0);
Delay1KTCYx(2);
SendLCDdata(3,0);
Delay10TCYx(6);
SendLCDdata(0x32,0);
SendLCDdata(0x28,0); //установка:данные по 4 бита,дисплей 2 строки,сиволы 5х7 точек
SendLCDdata(0x08,0); //выключаем дисплей
SendLCDdata(0x01,0); //чистим дисплей
Delay1KTCYx(1); //требуется для очистки дисплея 2мс
SendLCDdata(0x06,0); //установка:курсор инкриментируется,сдвига индикации нет.
SendLCDdata(0x0C,0); //влючаем дисплей,курсор выключен,мигание выключено
}
void SendLCDstring(char *str,char position)
{
int ptr=0;
SendLCDdata(position,0);
while(str[ptr]!=0){
SendLCDdata(str[ptr++],1);
}
}
void main(void)
{
ADCON1=0x7f;
TRISB=0;
PORTB=0;
InitLCD();
while(1)
{
int i;
for(i=0;i<200;i++){
strcpypgm2ram(buf,str1);
SendLCDstring(buf,0x80);
strcpypgm2ram(buf,str2);
SendLCDstring(buf,0xc0);
}
CLR();
for(i=0;i<400;i++){
strcpypgm2ram(buf,str3);
SendLCDstring(buf,0x80);
}
CLR();
for(i=0;i<400;i++){
strcpypgm2ram(buf,str4);
SendLCDstring(buf,0x80);
strcpypgm2ram(buf,str5);
SendLCDstring(buf,0xc0);
}
CLR();
}
}